Solar energy measurement using pic microcontroller
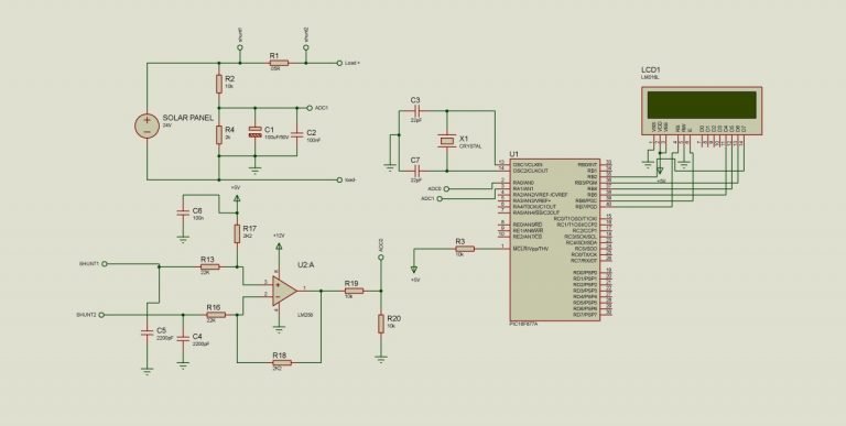
Solar energy measurement:This project is designed to measure an energy of solar panels. In this solar panel energy measurement project, you will get an idea how to measure solar energy using …
Solar energy measurement:This project is designed to measure an energy of solar panels. In this solar panel energy measurement project, you will get an idea how to measure solar energy using …
In this article, we will learn how to answer a phone call using a GSM module and a computer. To answer a phone call, our GSM module should be interfaced …
In this article, you will learn how to make calls using a GSM module on any mobile number. I have already posted articles on how to send SMS using a …
In this guide, we will learn about SG-90 servo motor and how to use them with Arduino UNO. Firstly, we will see an introduction of the servo motor. After that, …
In this comprehensive article, we will delve into the fascinating world of electronics components, exploring their various types and applications in electronics projects. By the end of this read, you …
The automatic globe light control circuit is a simple and effective solution to control the operation of globe lights. It automatically turns off the light after a predetermined amount of …
Emf equation of a transformer: In this article you will learn how to derive EMF equation of transformer? How to drive turns ratio of transformer using emf equation of transformer. …
In this article, you will learn what a snubber circuit is and why we need to use it with power electronics circuits across semiconductor switches. We will also explore the …
In this article, we are going to discuss how to design an inexpensive 18V transformer less power supply. Linear power supplies typically contain a transformer, which can be a costly …
Generating three-phase sine waves is integral to various industrial applications, especially in the realm of power electronics. This process involves the use of a three-phase sine wave generator circuit, which …